MayaFlux 0.4.0
Digital-First Multimedia Processing Framework
Loading...
Searching...
No Matches
DataSpec.hpp File Reference
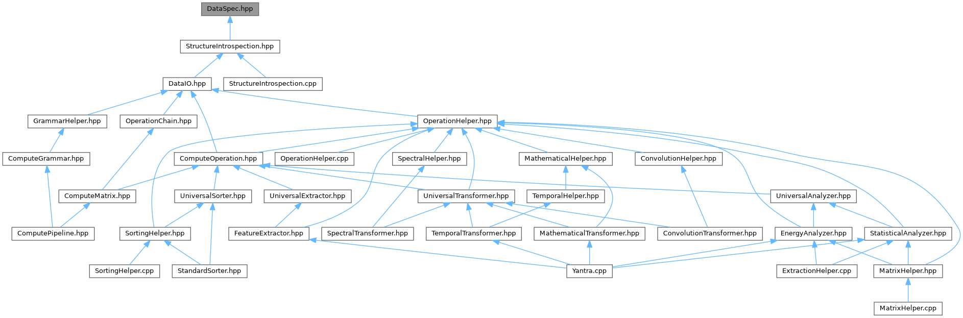
+ Include dependency graph for DataSpec.hpp:
+ This graph shows which files directly or indirectly include this file:

Go to the source code of this file.

Classes

struct  MayaFlux::Yantra::extraction_traits_d< T >
 Traits to determine how to extract data from various types. More...
 
struct  MayaFlux::Yantra::extraction_traits_d< Eigen::MatrixXd >
 Specialization of extraction_traits_d for Eigen::MatrixXd. More...
 
struct  MayaFlux::Yantra::extraction_traits_d< Kakshya::DataVariant >
 Specialization of extraction_traits_d for single Kakshya::DataVariant. More...
 
struct  MayaFlux::Yantra::extraction_traits_d< Kakshya::Region >
 Specialization of extraction_traits_d for Kakshya::Region. More...
 
struct  MayaFlux::Yantra::extraction_traits_d< Kakshya::RegionGroup >
 Specialization of extraction_traits_d for Kakshya::RegionGroup. More...
 
struct  MayaFlux::Yantra::extraction_traits_d< std::shared_ptr< Kakshya::SignalSourceContainer > >
 Specialization of extraction_traits_d for shared_ptr to Kakshya::SignalSourceContainer. More...
 
struct  MayaFlux::Yantra::extraction_traits_d< std::vector< Kakshya::DataVariant > >
 Specialization of extraction_traits_d for vector of Kakshya::DataVariant. More...
 
struct  MayaFlux::Yantra::extraction_traits_d< std::vector< Kakshya::RegionSegment > >
 Specialization of extraction_traits_d for vector of Kakshya::RegionSegment. More...
 
struct  MayaFlux::Yantra::extraction_traits_d< T >
 Specialization of extraction_traits_d for Eigen matrices with double scalar type. More...
 
struct  MayaFlux::Yantra::is_eigen_matrix< T >
 
struct  MayaFlux::Yantra::is_eigen_matrix< Eigen::Matrix< Scalar, Rows, Cols, Options, MaxRows, MaxCols > >
 

Namespaces

namespace  MayaFlux
 Main namespace for the Maya Flux audio engine.
 
namespace  MayaFlux::Yantra
 

Concepts

concept  MayaFlux::Yantra::VariantVector
 
concept  MayaFlux::Yantra::ComputeData
 Universal concept for types that can be used as data in compute operations.
 
concept  MayaFlux::Yantra::RegionLike
 
concept  MayaFlux::Yantra::MultiVariant
 
concept  MayaFlux::Yantra::RequiresContainer
 
concept  MayaFlux::Yantra::SingleVariant
 A SingleVariant is either a single DataVariant, an Eigen vector type, or any type constructible from DataVariant but not a vector of DataVariants, not a shared_ptr to SignalSourceContainer, and not RegionLike.
 
concept  MayaFlux::Yantra::EigenMatrixLike
 Concept for Eigen matrix types with double scalar.
 

Typedefs

template<typename T >
using MayaFlux::Yantra::enable_if_eigen_matrix_t = std::enable_if_t< is_eigen_matrix_v< T > &&std::is_same_v< typename T::Scalar, double > >
 
template<typename T >
using MayaFlux::Yantra::enable_if_multi_no_container_t = std::enable_if_t< extraction_traits_d< T >::is_multi_variant &&!extraction_traits_d< T >::requires_container >
 
template<typename T >
using MayaFlux::Yantra::enable_if_multi_variant_t = std::enable_if_t< extraction_traits_d< T >::is_multi_variant >
 
template<typename T >
using MayaFlux::Yantra::enable_if_multi_with_container_t = std::enable_if_t< extraction_traits_d< T >::is_multi_variant &&extraction_traits_d< T >::requires_container >
 
template<typename T >
using MayaFlux::Yantra::enable_if_region_like_t = std::enable_if_t< extraction_traits_d< T >::is_region_like >
 
template<typename T >
using MayaFlux::Yantra::enable_if_single_variant_t = std::enable_if_t< SingleVariant< T > >
 
template<typename T >
using MayaFlux::Yantra::extraction_result_t = typename extraction_traits_d< T >::result_type
 
template<typename T >
using MayaFlux::Yantra::variant_result_t = typename extraction_traits_d< T >::variant_result_type
 

Variables

template<typename T >
constexpr bool MayaFlux::Yantra::is_eigen_matrix_v = is_eigen_matrix<T>::value