MayaFlux 0.2.0
Digital-First Multimedia Processing Framework
Loading...
Searching...
No Matches

◆ sort_compute_data_extract() [1/2]

template<typename T >
T MayaFlux::Yantra::sort_compute_data_extract ( const IO< T > &  data,
SortingDirection  direction,
SortingAlgorithm  algorithm 
)

Universal sort function - returns sorted copy.

Template Parameters
TComputeData type
Parameters
dataData to sort (not modified)
directionSort direction
algorithmSort algorithm
Returns
Sorted copy of the data

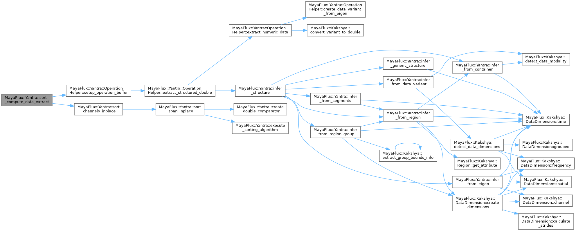
Definition at line 300 of file SortingHelper.hpp.

303{
304 std::vector<std::vector<double>> working_buffer;
305 auto [working_spans, structure_info] = OperationHelper::setup_operation_buffer(
306 const_cast<IO<T>&>(data), working_buffer);
307
308 sort_channels_inplace(working_spans, direction, algorithm);
309
310 return OperationHelper::reconstruct_from_double<T>(working_buffer, structure_info);
311}
void sort_channels_inplace(std::vector< std::span< double > > &channels, SortingDirection direction, SortingAlgorithm algorithm)
Sort multiple channels (spans) in-place.
Input/Output container for computation pipeline data flow with structure preservation.
Definition DataIO.hpp:24

References MayaFlux::Yantra::OperationHelper::setup_operation_buffer(), and sort_channels_inplace().

+ Here is the call graph for this function: