MayaFlux 0.2.0
Digital-First Multimedia Processing Framework
Loading...
Searching...
No Matches

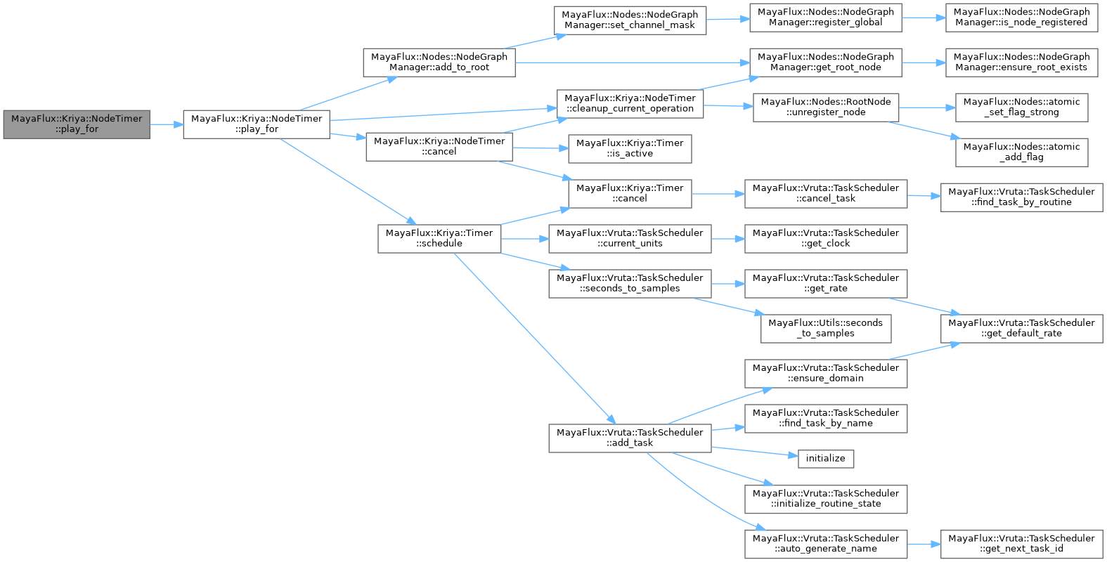
◆ play_for() [3/3]

void MayaFlux::Kriya::NodeTimer::play_for ( std::shared_ptr< Nodes::Node node,
double  duration_seconds,
uint32_t  channel 
)

Definition at line 91 of file Timers.cpp.

92{
93 play_for(node, duration_seconds, std::vector<uint32_t> { channel });
94}
void play_for(std::shared_ptr< Nodes::Node > node, double duration_seconds, std::vector< uint32_t > channels)
Activates a processing node for a specific duration.
Definition Timers.cpp:96

References play_for().

+ Here is the call graph for this function: