MayaFlux 0.4.0
Digital-First Multimedia Processing Framework
Loading...
Searching...
No Matches
ComputePipeline.hpp File Reference
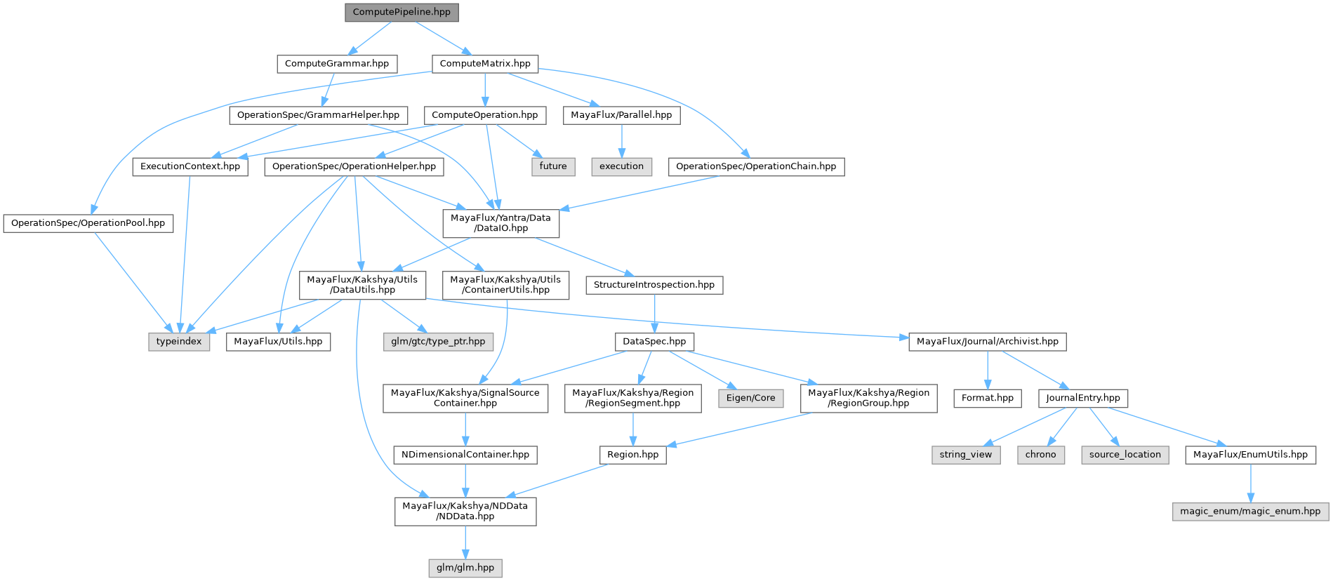
#include "ComputeGrammar.hpp"
#include "ComputeMatrix.hpp"
+ Include dependency graph for ComputePipeline.hpp:
+ This graph shows which files directly or indirectly include this file:

Go to the source code of this file.

Classes

class  MayaFlux::Yantra::ComputationPipeline< InputType, OutputType >
 Pipeline that uses grammar rules for operation composition. More...
 
class  MayaFlux::Yantra::GrammarAwareComputeMatrix
 ComputeMatrix extension that integrates grammar-based operation selection. More...
 

Namespaces

namespace  MayaFlux
 Main namespace for the Maya Flux audio engine.
 
namespace  MayaFlux::Yantra
 
namespace  MayaFlux::Yantra::PipelineFactory
 Factory functions for common pipeline configurations.
 

Functions

template<ComputeData DataType = std::vector<Kakshya::DataVariant>>
std::shared_ptr< ComputationPipeline< DataType > > MayaFlux::Yantra::PipelineFactory::create_analysis_pipeline ()
 Create an analysis pipeline.
 
template<ComputeData DataType = std::vector<Kakshya::DataVariant>>
std::shared_ptr< ComputationPipeline< DataType > > MayaFlux::Yantra::PipelineFactory::create_audio_pipeline ()
 Create an audio processing pipeline.