MayaFlux 0.2.0
Digital-First Multimedia Processing Framework
Loading...
Searching...
No Matches

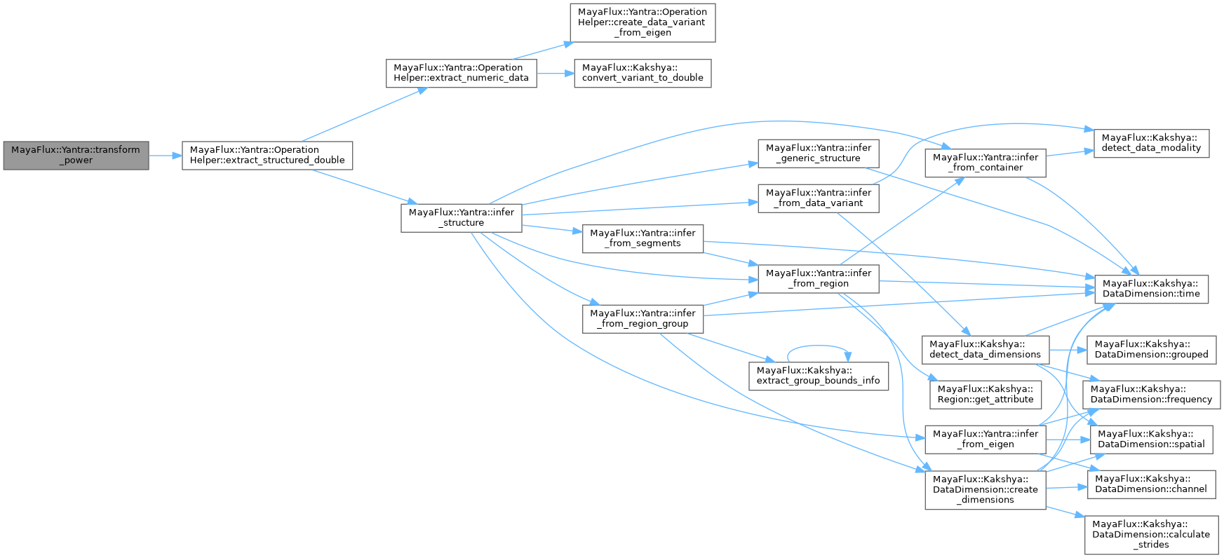
◆ transform_power() [1/2]

template<OperationReadyData DataType>
DataType MayaFlux::Yantra::transform_power ( DataType &  input,
double  exponent 
)

Power transformation y = x^exponent (IN-PLACE)

Template Parameters
DataTypeOperationReadyData type
Parameters
inputInput data - WILL BE MODIFIED
exponentPower exponent
Returns
Transformed data

Definition at line 80 of file MathematicalHelper.hpp.

81{
82 auto [target_data, structure_info] = OperationHelper::extract_structured_double(input);
83
84 for (auto& span : target_data) {
85 std::ranges::transform(span, span.begin(),
86 [exponent](double x) { return std::pow(x, exponent); });
87 }
88
89 auto reconstructed_data = target_data
90 | std::views::transform([](const auto& span) {
91 return std::vector<double>(span.begin(), span.end());
92 })
93 | std::ranges::to<std::vector>();
94
95 return OperationHelper::reconstruct_from_double<DataType>(reconstructed_data, structure_info);
96}

References MayaFlux::Yantra::OperationHelper::extract_structured_double().

Referenced by MayaFlux::Yantra::MathematicalTransformer< InputType, OutputType >::transform_implementation().

+ Here is the call graph for this function:
+ Here is the caller graph for this function: