MayaFlux 0.2.0
Digital-First Multimedia Processing Framework
Loading...
Searching...
No Matches

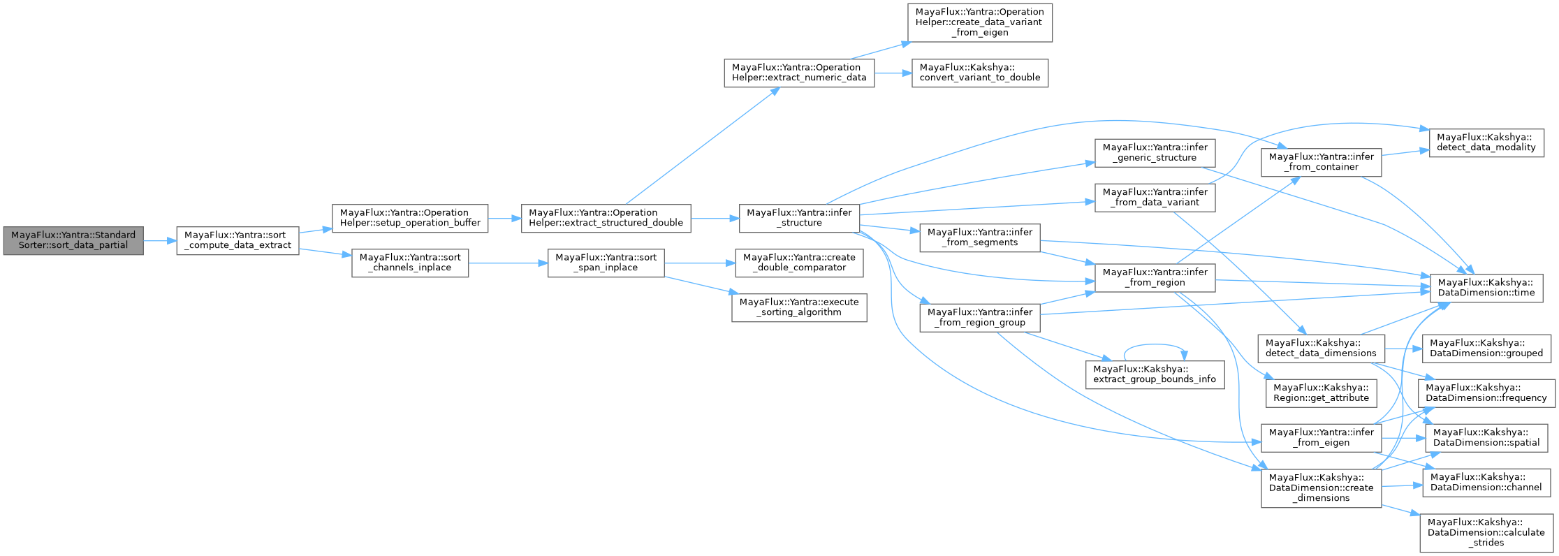
◆ sort_data_partial()

template<ComputeData InputType = Kakshya::DataVariant, ComputeData OutputType = InputType>
InputType MayaFlux::Yantra::StandardSorter< InputType, OutputType >::sort_data_partial ( const input_type data)
inlineprivate

Partial sorting implementation.

Definition at line 250 of file StandardSorter.hpp.

251 {
252 auto old_algorithm = m_algorithm;
254 auto result = sort_compute_data_extract(data, this->get_direction(), m_algorithm);
255 m_algorithm = old_algorithm;
256 return result;
257 }
SortingDirection get_direction() const
@ PARTIAL
std::partial_sort for top-K selection
T sort_compute_data_extract(const T &data, SortingDirection direction, SortingAlgorithm algorithm)
Universal sort function - returns sorted copy.

References MayaFlux::Yantra::sort_compute_data_extract().

+ Here is the call graph for this function: