MayaFlux 0.4.0
Digital-First Multimedia Processing Framework
Loading...
Searching...
No Matches

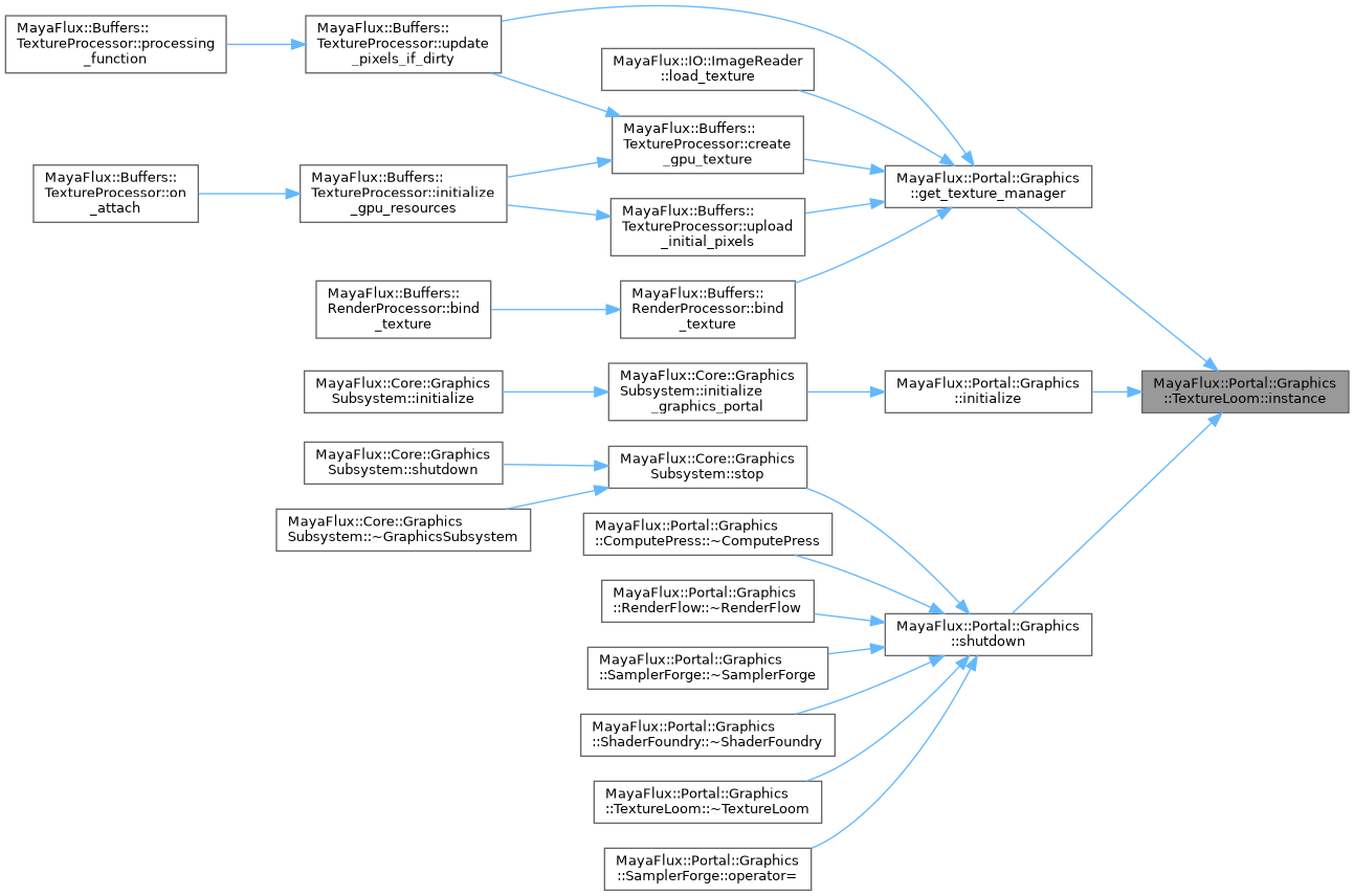
◆ instance()

static TextureLoom & MayaFlux::Portal::Graphics::TextureLoom::instance ( )
inlinestatic

Definition at line 61 of file TextureLoom.hpp.

62 {
63 static TextureLoom manager;
64 return manager;
65 }

Referenced by MayaFlux::Portal::Graphics::get_texture_manager(), MayaFlux::Portal::Graphics::initialize(), MayaFlux::Kakshya::WindowContainer::region_to_image(), MayaFlux::Portal::Graphics::shutdown(), MayaFlux::Kakshya::WindowContainer::to_image(), and MayaFlux::Kakshya::WindowContainer::to_image().

+ Here is the caller graph for this function: