MayaFlux 0.4.0
Digital-First Multimedia Processing Framework
Loading...
Searching...
No Matches

◆ initialize_routine_state()

bool MayaFlux::Vruta::TaskScheduler::initialize_routine_state ( const std::shared_ptr< Routine > &  routine,
ProcessingToken  token 
)
private

Initialize a routine's state for a specific domain.

Parameters
routineRoutine to initialize
tokenProcessing domain

Definition at line 297 of file Scheduler.cpp.

298{
299 if (!routine) {
300 return false;
301 }
302
303 auto clock_it = m_token_clocks.find(token);
304 if (clock_it == m_token_clocks.end()) {
305 return false;
306 }
307
308 uint64_t current_context = clock_it->second->current_position();
309 return routine->initialize_state(current_context);
310}
std::unordered_map< ProcessingToken, std::unique_ptr< IClock > > m_token_clocks
Clock instances for each processing domain.

References m_token_clocks.

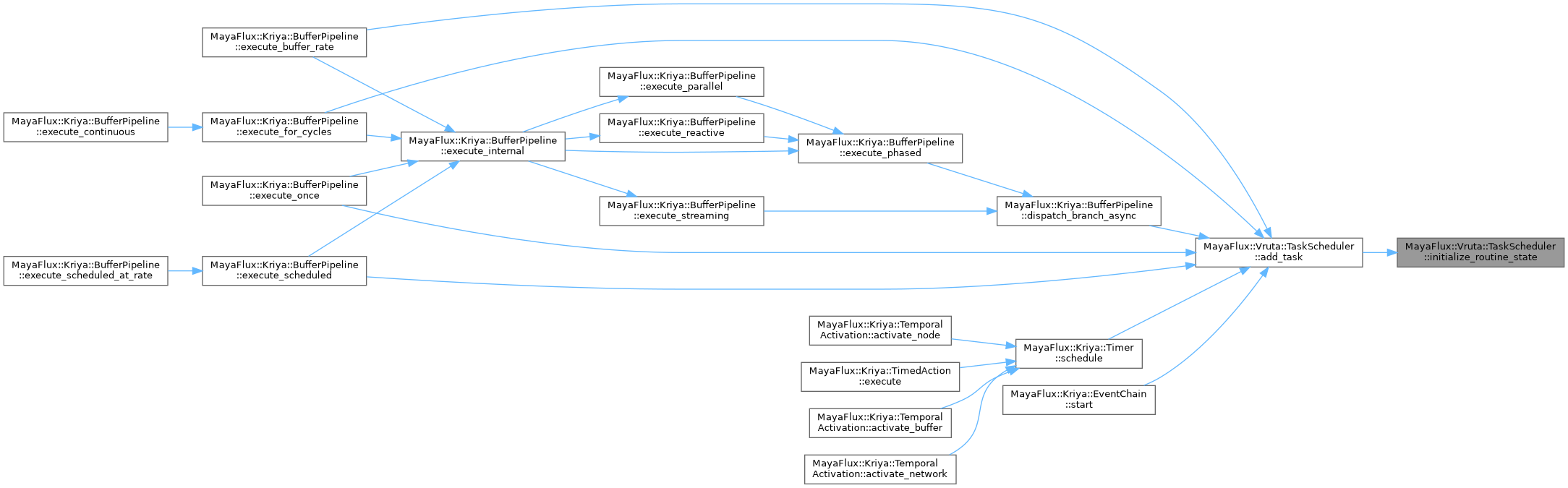
Referenced by add_task().

+ Here is the caller graph for this function: